• Erbjudande på Husbilsklubben.se

    Blir du ny medlem nu i Husbilsklubben.se betalar du ingen anmälningsavgift utan enbart årsavgift 100 kr.
    Du sparar 150 kr på detta och erbjudandet gäller tills vidare.
    Medlemskapet gäller för kalenderåret 2026.
    Mer information finns här: Hur Registrerar jag mig.
    Du slipper också en massa störande reklam eftersom vi är en HELT reklamfri sida.
    OBS! På förekommen anledning: Om du inte loggat in och är HBK-Medlem och inte betalt årsavgiften så kan dina rabatter och förlängd reseförsäkring upphöra att gälla. Du måste logga in för att betala årsavgiften!

Planering av ny el

Sakke

HBK Medlem
Inlägg
44
Kommun
Salem
HBK-Nr
35622
Medlemskap
2026
Hej allihopa,

Denna fråga är för dem som har kunskapen att svara så inga gissningar tack (Kan bli kostsamma gissningar annars).

Bifogar mitt planerade bygge i husbilen. de funderingar jag har är följande:

1. Kan jag koppla in 18A laddningen från EBL 99 rakt in på Victron DC/DC laddaren tillsammans med generatorn (De går ju inte samtidigt)? Detta mest för att säkerhetsställa rätt volt till husbatteriet och så kan jag även "boosta upp" 30A laddaren med extra 18A vid behov (Kontrolleras med en brytare). Detta bör även ge laddning till startbatteriet om jag stänger av DC/DC laddaren eller när husbatteriet är fullt?

2. Idag är EBL 99 kopplad direkt på pluspolen på AGM batteriet. Då jag vill ha allt på "rätt sida" av ANL säkringen bör det väl inte vara några konstigheter att koppla in plus till EBL 99 direkt på plinten istället?

Avståndet mellan batteri och EBL 99 är ca 1m samt från batteri till lådan där plintarna och alla laddare/Inverter ligger är runt 1m så det är inte några långa avstånd.
Den längsta kabeln blir från generatorn/startbatteriet till DC/DC laddaren och blir 2-2,5m.

Ser ni några direkta fel eller har ni bättre ider på dragningar?

Fridens / Sakke
 

Bilagor

  • Husbil.jpg
    Husbil.jpg
    1,8 MB · Visningar: 263
Jag tycker ditt elsystem ser lite märklig ut utan att kunna peka så här snabbt på vad. Jag skulle kunna kalla detta för "Over kill". Men EBL har laddar väl startbatteriet (AGM). Samma läge kan du använda för LiFePo packet. DC-DC modulen ska ju även isolera bodelen från bildelen när motorn inte är igång och nu tar du bort den funktionen.
Du har väldigt mycket VE-moduler i systemet och därför rekommenderar jag dig att ta kontakt med Leif på Odelco och fråga ifall han kan se över din idé till skiss. Han var väldigt hjälpsam när jag byggde upp VE-systemet i vår förra Kabe. Till nuvarande Nordicen så visste jag hur det skulle byggas upp och fabriken fick bara direktiv om vad som skulle installeras och hur. Min nuvarande installation har de VE-funktioner du visar i skissen men med färre komponenter.
 
Jag har inte gjort så utan monterat dc/dc mellan generator och EBL99, då funkar allt som tidigre inkl orginaldisplayen för spänning/ström.

Hälsningar Peter
 
Jag har inte gjort så utan monterat dc/dc mellan generator och EBL99, då funkar allt som tidigre inkl orginaldisplayen för spänning/ström.

Hälsningar Peter
Problemet är att block 7 som tillåter inkoppling av extra laddare är säkrad med 20A enligt ritningen av EBL 99. Då DC/DC laddaren kan ge upp emot 35A i gynnsamma fall så kommer det inte funka.
 
Senast ändrad:
Problemet är att block 7 som tillåter inkoppling av extra lagårdars är säkrad med 20A enligt ritningen av EBL 99. Då DC/DC laddaren kan ge upp emot 35A i gynnsamma fall så kommer det inte funka.
Men dc/dc ger ju bara det den får från generatorn, så det är inte säkert att du når 35A, sen är inga block i ebl inblandade, den strömmen går bara förbi ebl när d+ finns.
 
Jag tycker ditt elsystem ser lite märklig ut utan att kunna peka så här snabbt på vad. Jag skulle kunna kalla detta för "Over kill". Men EBL har laddar väl startbatteriet (AGM). Samma läge kan du använda för LiFePo packet. DC-DC modulen ska ju även isolera bodelen från bildelen när motorn inte är igång och nu tar du bort den funktionen.
Du har väldigt mycket VE-moduler i systemet och därför rekommenderar jag dig att ta kontakt med Leif på Odelco och fråga ifall han kan se över din idé till skiss. Han var väldigt hjälpsam när jag byggde upp VE-systemet i vår förra Kabe. Till nuvarande Nordicen så visste jag hur det skulle byggas upp och fabriken fick bara direktiv om vad som skulle installeras och hur. Min nuvarande installation har de VE-funktioner du visar i skissen men med färre komponenter.
Det är ju inte så många komponenter utanför VE pryttlarna. Har bara säkrat upp allt ordentligt (funkar även som strömbrytare vid underhåll Var tanken).
Du har rätt i all EBLen kan ladda LiFePo4 direkt men det blir inte en optimal laddning då EBLen slår över till ”float charge” vid 14,3v och sedan kör vidare på detta. Vad jag läst mig till skall LiFePo4 ha vanlig laddning sedan ”absorb charge” inte ”float charge” då detta kan skada batteriet, därav tanken att köra den via DC/DC laddaren som kan programmeras att köra optimal laddning.
 
Men dc/dc ger ju bara det den får från generatorn, så det är inte säkert att du når 35A, sen är inga block i ebl inblandade, den strömmen går bara förbi ebl när d+ finns.
Generatorn ligger på 120A och LiFePo4 kan ju sluka i sig nästintill obegränsat med ampere så 30-35A är nog ingen överdrift. Detta är ju en av anledningarna att sätta en DC/DC laddare, man bränner inte upp generatorn :)
 
Var kanske lite otydlig. Jag använder inte ingången för extra laddare utan lossade de ordinarie kablarna som matar EBL från bilen elsystem, anslöt dessa till ingången på dc/dc och drog nytt från dc/dc ut till in på EBL.
Du kan koppla laddningen från EBL så som du skriver att du vill göra men jag hade inte lagt brytaren på utgångssidan utan styrt den på sin primärsida. Jag styr intr min Victron dc/dc med B+ utan låter den hantera det internt baserat på nivån på ingångsspänningen det gör att startbatteriet fylls först innan laddning av bodelen slår till, den funktionen kommer troligen inte att fungera så bra med din koppling,

Hälsningar
Peter
 
Senast ändrad:
Funderar på säkring mellan solpanel och regulator. Hur vanligt är det? Jag har aldrig sett det på några fabriksinstallationer och aldrig haft det själv. Dock som brytare kan det ju vara en bra idé ur servicehänseende
 
Funderar på säkring mellan solpanel och regulator. Hur vanligt är det? Jag har aldrig sett det på några fabriksinstallationer och aldrig haft det själv. Dock som brytare kan det ju vara en bra idé ur servicehänseende
Hade en extra säkring/brytare liggande här hemma så istället för att köpa en ny brytare så blev det en säkring som funkar som brytare. :msn_thumbup:
 
Var kanske lite otydlig. Jag använder inte ingången för extra laddare utan lossade de ordinarie kablarna som matar EBL från bilen elsystem, anslöt dessa till ingången på dc/dc och drog nytt från dc/dc ut till in på EBL.
Du kan koppla laddningen från EBL så som du skriver att du vill göra men jag hade inte lagt brytaren på utgångssidan utan styrt den på sin primärsida. Jag styr intr min Victron dc/dc med B+ utan låter den hantera det internt baserat på nivån på ingångsspänningen det gör att startbatteriet fylls först innan laddning av bodelen slår till, den funktionen kommer troligen inte att fungera så bra med din koppling,

Hälsningar
Peter
intressant. Vad du menar är att vid motorgång så drivs EBLen av både generatorn och bodelsbatteriet (Ingång på DC/DC) men så fort DC/DC laddaren märker av att motorn stängs av så går den till enbart batteridrift då DC/DC laddaren stänger av? Är jag inne på rätt spår :msn_laugh:

Det man kan göra är ju att montera en av/1/2/1+2 omkopplare på 18a laddnings utgången från EBLen så att man kan välja att:
1. Helt isolera startbatteriet från bodelen och 18A laddning avstängd (Läge Av) 2A laddning från EBL till startbatteri funkar fortfarande.
2. Vid motorgång köra som vanligt, startbatteri laddas av generatorn och bodelsbatteri laddas av DC/DC laddaren (Läge 1+2)
3. Vid stillastående och inkopplad 220v ladda endast startbatteriet med 2+18A (Läge 1)
4. eller ladda bodelsbatteriet via Dc/DC laddaren med 18A och isolera startbatteriet (Läge 2) 2A laddningen funkar fortfarande från EBLen till startbatteriet I detta läge.

Det jag är ute efter är att normalt kunna ladda med 30A genom Victron IP22 laddaren men vid behov kunna öka till 48A laddning till bodelsbatteriet (Läge 2).
Och självklart om startbatteriet blivit tomt kunna öka från vanliga 2A laddningen till 20A (Läge 1) För att få igång bilen.

Många är idéerna men till slut brukar allt falla på plats. Det är ju problembollandet som ger bästa resultatet i slutet :msn_thumbup:
 

Bilagor

  • 5926EE2F-934E-4900-8563-B6FA4FEB6139.jpeg
    5926EE2F-934E-4900-8563-B6FA4FEB6139.jpeg
    51,9 KB · Visningar: 9
Senast ändrad:
Det jag är ute efter är att normalt kunna ladda med 30A genom Victron IP22 laddaren men vid behov kunna öka till 48A laddning till bodelsbatteriet (Läge 2)

Men när du sluter omkopplaren ”18A laddning” så kopplar du ju faktiskt ihop ut- och ingångarna på DC/DC med varandra (genom EBL) och vad händer då? Jag tror inte att en sådan returloop är bra.
 
Funderar på säkring mellan solpanel och regulator. Hur vanligt är det? Jag har aldrig sett det på några fabriksinstallationer och aldrig haft det själv. Dock som brytare kan det ju vara en bra idé ur servicehänseende

Sätt dit en Breaker istället för bara en säkring så kan du lätt bryta kretsen vid behov, så gjorde jag.

IMG_20200213_201711.jpg
 
Men när du sluter omkopplaren ”18A laddning” så kopplar du ju faktiskt ihop ut- och ingångarna på DC/DC med varandra (genom EBL) och vad händer då? Jag tror inte att en sådan returloop är bra.
Plus sidan på EBLen har väl ingen kontakt med 18A laddningen då den drivs av 220v? Normalt så sitter ju 18v laddningen fast på samma pol som EBL blockets plus sida dvs på bodelsbatteriets plus pol.
Hade dom haft kontakt inne i EBLen borde det redan ha blivit en kortis i så fall.
 
Generatorn ligger på 120A och LiFePo4 kan ju sluka i sig nästintill obegränsat med ampere så 30-35A är nog ingen överdrift. Detta är ju en av anledningarna att sätta en DC/DC laddare, man bränner inte upp generatorn :)
Har du original-kablaget kvar från generator till start och vidare så kommer du inte att bränna någon generator, motståndet i kablaget begränsar så stora strömmar, samt säkringen vid startbatt. brukar inte vara större än 50A, eller har du ett helt nytt bygge och drar nytt kablage?
Jag skulle tippa på att kommer att snitta på ca.25A laddning vid körning, med detta bygge, lite beroende på hur långa kablar du har mellan komponenterna.
 
Har du original-kablaget kvar från generator till start och vidare så kommer du inte att bränna någon generator, motståndet i kablaget begränsar så stora strömmar, samt säkringen vid startbatt. brukar inte vara större än 50A, eller har du ett helt nytt bygge och drar nytt kablage?
Jag skulle tippa på att kommer att snitta på ca.25A laddning vid körning, med detta bygge, lite beroende på hur långa kablar du har mellan komponenterna.
Det ligger 25mm2 kabel från motorrummet till DC/DC laddaren så jag hoppas att att mina beräkningar stämmer och DC/DC laddaren kan ge vad den är byggd för, vi får se när allt är igång, nåt har man väl antagligen räknat fel :msn_hot:
 
Plus sidan på EBLen har väl ingen kontakt med 18A laddningen då den drivs av 220v? Normalt så sitter ju 18v laddningen fast på samma pol som EBL blockets plus sida dvs på bodelsbatteriets plus pol.
Hade dom haft kontakt inne i EBLen borde det redan ha blivit en kortis i så fall.
Jag syftade inte på 230 V-laddningen utan på generatordrift och menade heller inte kortslutning plus-minus, utan en "rundgång", eller loop, på plussidan.

För om du sluter brytaren "18A Laddning" så skapar du väl en sammankoppling av DC/DC:s In + och Ut+ , eftersom då du förbinder generatormatningen med din plusplint där också DC/DC Ut+ är ansluten?





1679335831685.png
 
Jag syftade inte på 230 V-laddningen utan på generatordrift och menade heller inte kortslutning plus-minus, utan en "rundgång", eller loop, på plussidan.

För om du sluter brytaren "18A Laddning" så skapar du väl en sammankoppling av DC/DC:s In + och Ut+ , eftersom då du förbinder generatormatningen med din plusplint där också DC/DC Ut+ är ansluten?





Visa bilaga 227252
Jag förstår hur du menar men jag ”killgissar” lite och menar på att 12v strömmen som lämnar DC/DC laddaren inte ”driver” 18A laddaren inne i EBLen då det är 2 separerade system inne i EBLen. 18A laddaren drivs endast av 220v när bilen är inkopplad till ”Landström” så jag ser inte att att det är möjligt för ”rundgång”.
När bilen körs och laddar via generatorn är inte 18A laddaren på utan drivs bara av 220v annars skulle ju ”loopen” även uppstå utan DC/DC laddaren.

12v ingången i EBLen har ju som primäruppgift att driva husbilens 12v system.
 
Jag förstår hur du menar men jag ”killgissar” lite och menar på att 12v strömmen som lämnar DC/DC laddaren inte ”driver” 18A laddaren inne i EBLen då det är 2 separerade system inne i EBLen. 18A laddaren drivs endast av 220v när bilen är inkopplad till ”Landström” så jag ser inte att att det är möjligt för ”rundgång”.
När bilen körs och laddar via generatorn är inte 18A laddaren på utan drivs bara av 220v annars skulle ju ”loopen” även uppstå utan DC/DC laddaren.

12v ingången i EBLen har ju som primäruppgift att driva husbilens 12v system.
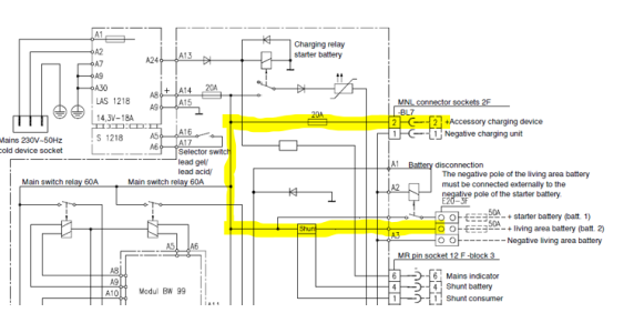
Har du tittat på EBL:s kretsschema i manualen?
Vi skulle ju inte gissa i den här tråden men min gubbgissning är att ingången "18 A laddning" du tänkt ansluta generatorn till är den som manualen kallar "Accessory charging device" och då är en 20 A säkring och shunten det enda som finns mellan den plusplinten och plusplinten för bodelsbatteriet.

1679388710457.png
 
Senast ändrad:
Tillbaka
Toppen