offsideyo
HBK Medlem
Hej, söker råd utifrån följande. Har en Fiat Dethleff 2005 t6501 utrustad med 2x100w solceller samt 2 bodelsbatterier bly S5 013/100Ah, pulsregulator och inverter.
Ena batteriet i garaget , andra under förarstolen..
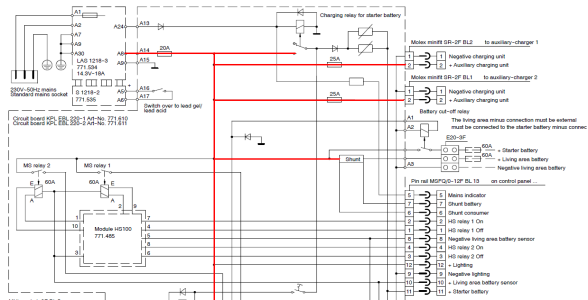
1. I EBL finns uttag för extra laddare (bild gick inte att ladda upp).Kan extra laddare CtekMXS 7.0 anslutas direkt till denna utgång ? Om så, vad bör man tänka på ?
2. Är det bättre att ansluta huvudbrytare mellan bodelsbatterierna och ladda separat efter att slagit av EBL och invertern?
3. Vilken batterityp är att föredra med ovan setup, LifePo4 givetvis men dyrt, gel eller AGM ? Målsättningen är fricamping med optimal elförsörjning utifrån rimlig kostnad.
4.Är byte av pulsregulator till mppt rekommendabelt eller överkurs...? Systemet fungerar bra men tycker att bodelsbatterierna laddar ur för snabbt.
(red:medlemskap=bild)
Tacksam för svar !
Ena batteriet i garaget , andra under förarstolen..
1. I EBL finns uttag för extra laddare (bild gick inte att ladda upp).Kan extra laddare CtekMXS 7.0 anslutas direkt till denna utgång ? Om så, vad bör man tänka på ?
2. Är det bättre att ansluta huvudbrytare mellan bodelsbatterierna och ladda separat efter att slagit av EBL och invertern?
3. Vilken batterityp är att föredra med ovan setup, LifePo4 givetvis men dyrt, gel eller AGM ? Målsättningen är fricamping med optimal elförsörjning utifrån rimlig kostnad.
4.Är byte av pulsregulator till mppt rekommendabelt eller överkurs...? Systemet fungerar bra men tycker att bodelsbatterierna laddar ur för snabbt.
(red:medlemskap=bild)
Tacksam för svar !

Senast ändrad:
